Search test library by skills or roles
⌘ K

Adaface Sample Data Modeling Questions

Here are some sample Data Modeling questions from our premium questions library (10273 non-googleable questions).

Skills

Visualization & BI Tools

Microsoft & Power Platform

Integration & Middleware

Cybersecurity & Networking

Oracle Technologies

🧐 Question

Easy

Healthcare System
Data Integrity
Normalization
Referential Integrity
Solve
You are designing a data model for a healthcare system with the following requirements:
 image
A: A separate table for each entity with foreign keys as specified, and a DoctorPatient table linking Doctors to Patients.
            B: A separate table for each entity with foreign keys as specified, without additional tables.
            C: A combined PatientDoctor table replacing Patient and Doctor, and separate tables for Appointment and Prescription.
            D: A separate table for each entity with foreign keys, and a PatientPrescription table to track prescriptions directly linked to patients.
            E: A single table combining Patient, Doctor, Appointment, and Prescription into one.
            F: A separate table for each entity with foreign keys as specified, and an AppointmentDetails table linking Appointments to Prescriptions.

Hard

ER Diagram and minimum tables
ER Diagram
Solve
Look at the given ER diagram. What do you think is the least number of tables we would need to represent M, N, P, R1 and R2?
 image
 image
 image

Medium

Normalization Process
Normalization
Database Design
Anomaly Elimination
Solve
Consider a healthcare database with a table named PatientRecords that stores patient visit information. The table has the following attributes:
            
            - VisitID
            - PatientID
            - PatientName
            - DoctorID
            - DoctorName
            - VisitDate
            - Diagnosis
            - Treatment
            - TreatmentCost
            
            In this table:
            
            - Each VisitID uniquely identifies a patient's visit and is associated with one PatientID.
            - PatientID is associated with exactly one PatientName.
            - Each DoctorID is associated with a unique DoctorName.
            - TreatmentCost is a fixed cost based on the Treatment.
            
            Evaluating the PatientRecords table, which of the following statements most accurately describes its normalization state and the required actions for higher normalization?
A: The table is in 1NF. To achieve 2NF, remove partial dependencies by separating Patient information (PatientID, PatientName) and Doctor information (DoctorID, DoctorName) into different tables.
            B: The table is in 2NF. To achieve 3NF, remove transitive dependencies by creating separate tables for Patients (PatientID, PatientName), Doctors (DoctorID, DoctorName), and Visits (VisitID, PatientID, DoctorID, VisitDate, Diagnosis, Treatment, TreatmentCost).
            C: The table is in 3NF. To achieve BCNF, adjust for functional dependencies such as moving DoctorName to a separate Doctors table.
            D: The table is in 1NF. To achieve 3NF, create separate tables for Patients, Doctors, and Visits, and remove TreatmentCost as it is a derived attribute.
            E: The table is in 2NF. To achieve 4NF, address any multi-valued dependencies by separating Visit details and Treatment details.
            F: The table is in 3NF. To achieve 4NF, remove multi-valued dependencies related to VisitID.

Medium

University Courses
ER Diagrams
Complex Relationships
Integrity Constraints
Solve
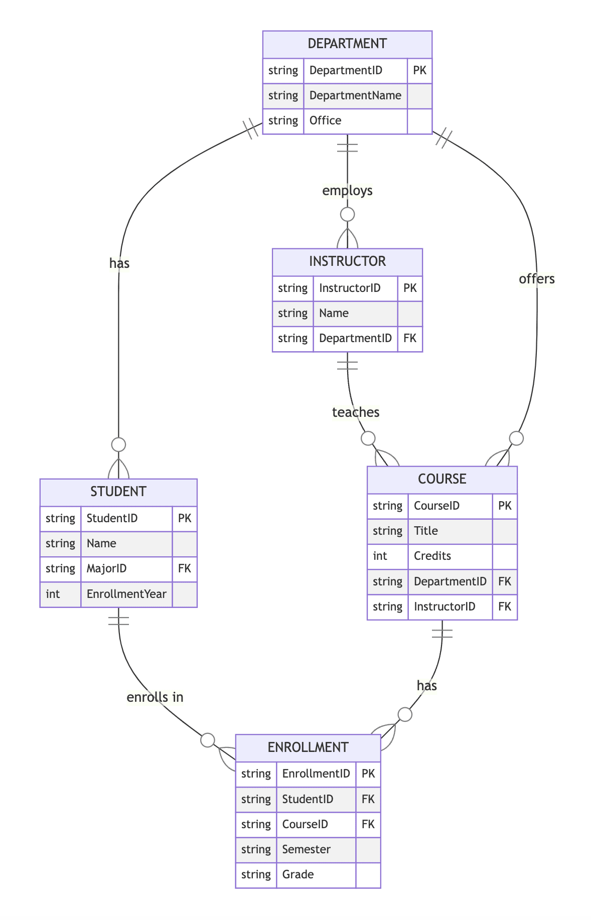
 image
Based on the ER diagram, which of the following statements is accurate and requires specific knowledge of the ER diagram's details?
A: A Student can major in multiple Departments.
            B: An Instructor can belong to multiple Departments.
            C: A Course can be offered by multiple Departments.
            D: Enrollment records can link a Student to multiple Courses in a single semester.
            E: Each Course must be associated with an Enrollment record.
            F: A Department can offer courses without having any instructors.
🧐 Question 🔧 Skill

Easy

Healthcare System
Data Integrity
Normalization
Referential Integrity

2 mins

Data Modeling
Solve

Hard

ER Diagram and minimum tables
ER Diagram

2 mins

Data Modeling
Solve

Medium

Normalization Process
Normalization
Database Design
Anomaly Elimination

3 mins

Data Modeling
Solve

Medium

University Courses
ER Diagrams
Complex Relationships
Integrity Constraints

2 mins

Data Modeling
Solve
🧐 Question 🔧 Skill 💪 Difficulty ⌛ Time
Healthcare System
Data Integrity
Normalization
Referential Integrity
Data Modeling
Easy 2 mins
Solve
ER Diagram and minimum tables
ER Diagram
Data Modeling
Hard 2 mins
Solve
Normalization Process
Normalization
Database Design
Anomaly Elimination
Data Modeling
Medium 3 mins
Solve
University Courses
ER Diagrams
Complex Relationships
Integrity Constraints
Data Modeling
Medium 2 mins
Solve

Trusted by recruitment teams in enterprises globally

Amazon Morgan Stanley Vodafone United Nations HCL PayPal Bosch WeWork Optimum Solutions Deloitte Microsoft NCS Doubtnut Sokrati J&T Express Capegemini

We evaluated several of their competitors and found Adaface to be the most compelling. Great library of questions that are designed to test for fit rather than memorization of algorithms.


Swayam Narain, CTO, Affable

hashtag image heart icon Swayam
customers across world
Join 1200+ companies in 80+ countries.
Try the most candidate friendly skills assessment tool today.
g2 badges
Ready to streamline your recruitment efforts with Adaface?
Ready to streamline your recruitment efforts with Adaface?
logo
40 min tests.
No trick questions.
Accurate shortlisting.
ada
Ada
● Online
Previous
Score: NA
Next
✖️